METODO IPLER

Como se aplicó el método IPLER ...

INSPECCIONAR
Explorar todo el Capitulo 1
Visualicé todo el capítulo 1, su contenido, títulos, subtítulos y cuadros específicos para tener una idea de que tratará o los temas a leer.
PREGUNTAR
Cuestionamiento
1. Que aspectos se tienen en cuenta en el aprendizaje?
2. Como desarrollo este aprendizaje ?
3. Que son inteligencias multiples ?
4. Como se relacionan estas inteligencias y el aprendizaje ?

LEER
Estrategia
En este paso se lee todo el documento y se detectaron ideas muy importantes para tener un análisis muy profundo sobre el tema.

REVISAR
Demostrar los conocimientos en mi memoria

Repaso, reviso, y vuelvo a leer para tener una idea sembrada en mi memoria, alimento mis conocimientos para así mismo llenar las dudas que aun surgen.
También se recuerda muchas cosas de lo ya aprendido y refresco las ideas con las que analice el documento.
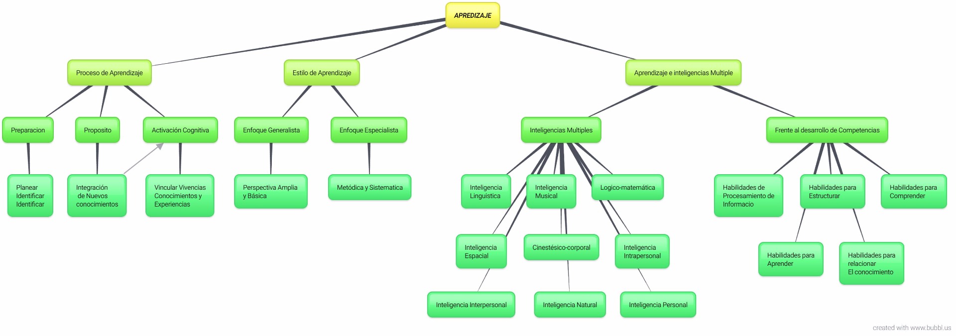
APRENDIZAJE
Por medio del aprendizaje el individuo adquiere capacidades, experiencias, y conocimientos que le permiten tener una gran capacidad para interactuar en todos los aspectos y procesos que conlleven a un óptimo entendimiento de los temas.
Este aprendizaje va ligado a un proceso que debemos desarrollar para tener una apropiación y comprensión de todos los conocimientos adquiridos en la estructura cognitiva de las personas, para este se debe tener en cuenta una preparación en donde identificamos planeamos y repasamos todo lo relacionado al conocimiento adquirido, también un propósito que este claro definido para llevar una regulación adecuada del aprendizaje y así mismo al aplicar estos procedimientos llegamos a un último que es la activación de la cognición, donde la persona hace interacción y vincula sus conocimientos vivencias y experiencia para compartir cuestionamientos y aprendizajes en el entorno.
El aprendizaje cuando es aplicado con todos sus procesos y desarrollos llegamos a encontrar un concepto muy importante el cual da a conocer el juicio crítico la reflexión y la comprensión adecuada de cada individuo para su producción de ideas y pensamiento activos, este concepto es ¨Inteligencias Múltiples¨ las cuales contienen diferentes tipos como lo son:
- Inteligencia Lingüística
- Inteligencia Musical
- Lógico - Matemática
- Inteligencia Espacial
- Cenestésico-corporal
- Inteligencia intrapersonal
- Inteligencia Interpersonal
- Inteligencia Natural
- Inteligencia Emocional
Al
aplicar todos estos conceptos llegamos a tener un desarrollo óptimo de
competencias para resolver los interrogantes, dudas y una gran apropiación del
tema y así demostrar que mediante el autoaprendizaje también se puede tener un
magnifico aprendizaje no solo mediante una figura que te esté enseñando, sino también
activando tu aprendizaje por medio cognitivo y teniendo una autorregulación del
mismo.
Libro Aprender a Aprender, Denise Caroline Arguelles, Nofal Nagles García, Pag 17-70.
